Ballons stratosphèriques
BALLON STRATOSPHERIQUE 2024 « OUTERSPACE»
BTS Cybersécurité Informatique réseaux et ELectronique (CIEL)
Option B (Electronique et Réseaux)
Vue de la Strastophère pris par le module photo installé dans la Nacelle dans le projet UBPE 2023


Timmy la Nacelle personnalisée et réalisée par l'équipe CIEL1 UBPE 2024
OUTERSPACE est le nom choisi cette année (2023-24) par les étudiants du BTS Cybersécurité Informatique réseux et ELectronique pour baptiser le projet du Ballon Stratosphérique réalisé en 1ere année du BTS CIEL. Le lâcher devait se dérouler au niveau des structures sportives du Lycée ROUVIERE à Toulon le 24 MAI 2024 mais les conditions météo ne nous ont pas permis de le faire.
BALLON STRATOSPHERIQUE 2025 « CIEL EXPLORER»
BTS Cybersécurité Informatique réseaux et ELectronique (CIEL)
Option B (Electronique et Réseaux)
CIEL EXPLORER est le nom choisi cette année (2024-25) par les étudiants du BTS Cybersécurité Informatique réseaux et ELectronique pour baptiser le projet du Ballon Stratosphérique réalisé en 1ere année du BTS CIEL. Le lâcher devait se dérouler au niveau des structures sportives du Lycée ROUVIERE SUZANNE LEFORT-ROUQUETTE à Toulon entre les 21 et 23 MAI 2025 mais les conditions météo ne nous ont pas permis de le faire. Mais une autre tentative a été réalisée à la rentrée scolaire 2025-26 le Jeudi 04 Septembre 2025 avec succès.

Le moment tant attendu juste avant le lâcher : les étudiants de CIEL1 2024-25 avec notre direction (M. ROUGIER et M. NOVELLAS) et les enseignants (M. RIVIER et M.GISCARD)
BALLON STRATOSPHERIQUE 2023 « ANDROMEDA»
BTS Systèmes Numériques
Vue de la Strastophère pris par le module photo installé dans la Nacelle
ANDROMEDA est le nom choisi cette année (2022-23) par les étudiants du BTS Systèmes Numériques (SN) pour baptiser le projet du Ballon Stratosphérique réalisé en 1ere année du BTS SN. Le lâcher s’est déroulé au niveau des structures sportives du Lycée ROUVIERE à Toulon le 26 MAI 2023. (Figure 1)
Figure 1 : Vidéo du lâcher utilisant la technique de l'anneau
BALLON STRATOSPHERIQUE 2022 « DER STERN »
BTS Systèmes Numériques
Der Stern qui signifie « L’étoile » est le nom choisi cette année (2021-22) par les étudiants du BTS Systèmes Numériques (SN) pour baptiser le projet du Ballon Stratosphérique réalisé en 1ere année du BTS SN. Le lâcher s’est déroulé à La Roquebrussanne le 19 MAI 2022. (Figure 1)
Figure 1 : Vidéo du lâcher utilisant la technique de la bâche
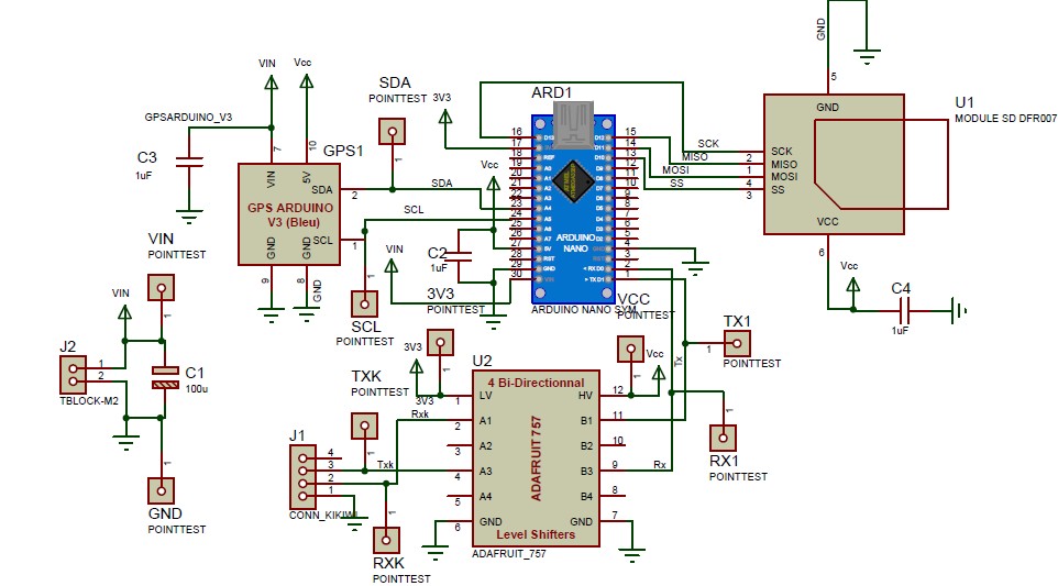
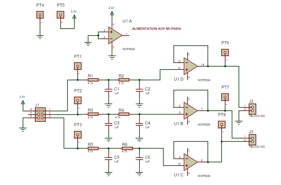
Qu’est-ce que le Projet du Ballon Stratosphérique ?
Ce projet réalisé en fin de 1ere année de BTS SN a pour objectif de fédérer autour d’un même centre d’intérêt un groupe d’étudiants de façon à mettre en pratique les connaissances et compétences techniques acquises en 1ere année de BTS dans les domaines de l’Electronique et l’Informatique.
Ce projet à caractère scientifique et technique est organisé chaque année, par l'association Planète Sciences associée au CNES (Centre National d'Etudes Spatiales), sous le nom UBPE (Un Ballon Pour l'Ecole), dans le but de développer le goût pour les sciences et la technologie auprès des jeunes.

Octobre 2016 "Un ballon pour la science"
Merci à la municipalité de La Roquebrussanne de nous avoir reçu.
La salle, à notre disposition, nous a été précieuse pour l'électricité, les toilettes...


